
聚焦绿色、智能、适老!家装厨卫“焕新”补贴标准明确
商务部等6部门近日印发关于做好2025年家装厨卫“焕新”工作的通知,1月27日对外发布。
通知明确,各地要重点聚焦绿色、智能、适老等方向,支持个人消费者开展旧房装修、厨卫等局部改造、居家适老化改造所用物品和材料购置,结合实际自主确定补贴品类、标准、限额和实施方式。
补贴品类以装修材料、卫生洁具、家具照明、智能家居、居家适老化改造产品五大类为主,各地结合本地产业特色、居民消费习惯、老年群体实际需求等自主确定具体品类。
补贴标准应不高于实际销售价格(剔除所有折扣和优惠后的价格)的15%,购买1级及以上能效或水效标准产品的不高于20%,居家适老化改造产品不高于30%。各地应根据补贴方式自主确定每人每类产品享受补贴件数、单个商品或每套房(每户)最高补贴金额、每人(每户)累计最高补贴金额等限定条件。
补贴方式要以省级行政区划为单位,按照属地实施原则,公平公开确定补贴政策参与主体,合规择优确定补贴资格发放平台。
通知提出,优化补贴流程。各地要一视同仁支持线上、线下经营主体,以及不同所有制、不同注册地、不同规模经营主体参与家装厨卫“焕新”。突出惠民便民,简化消费者申领流程,从源头上减少信息多头重复填报。
通知还提出,加强资金监管。依法依规严肃处理骗取套取国家补贴资金等违法行为。对发现存在不履行价格承诺、“先涨价后打折”等价格违法行为,以及套取补贴资金的经营主体,要第一时间取消其参与活动资格,并追缴国家补贴资金。
下一步,商务部将会同有关部门,指导各地结合本地实际尽快出台工作细则,做好政策顺畅衔接和平稳有序实施,持续推出多种形式的供需对接、新品首发、联动促销等活动,推动惠民政策落实落地。
一起看原文↓
商务部等6部门办公厅关于做好2025年家装厨卫“焕新”工作的通知
各省、自治区、直辖市及新疆生产建设兵团商务、发展改革、民政、财政、住房城乡建设、市场监管主管部门:
为贯彻落实党中央、国务院关于推动大规模设备更新和消费品以旧换新决策部署,根据《国务院关于印发〈推动大规模设备更新和消费品以旧换新行动方案〉的通知》(国发〔2024〕7号)精神,按照《国家发展改革委 财政部关于2025年加力扩围实施大规模设备更新和消费品以旧换新政策的通知》(发改环资〔2025〕13号)要求,现就支持地方开展2025年家装厨卫“焕新”工作有关事项通知如下:
一、总体要求
各地要强化统筹,做好政策跨年度顺畅衔接和平稳有序过渡。坚持自主原则,科学制定2025年家装厨卫“焕新”实施方案,因地制宜细化工作举措,精心组织实施,保障资金安全,确保真金白银优惠直达消费者,持续释放家居家装消费潜力。
二、强化组织领导
各地商务、发展改革、民政、财政、住房城乡建设、市场监管等部门要明确责任分工,加强协作,在2024年工作基础上,做好政策接续优化实施。各地民政部门会同商务部门组织开展居家适老化改造补贴工作。
三、明确补贴内容
各地要重点聚焦绿色、智能、适老等方向,支持个人消费者开展旧房装修、厨卫等局部改造、居家适老化改造所用物品和材料购置,促进智能家居消费,结合实际自主确定补贴品类、标准、限额和实施方式,确保资金投向符合政策要求,防止补贴范围泛化和碎片化。
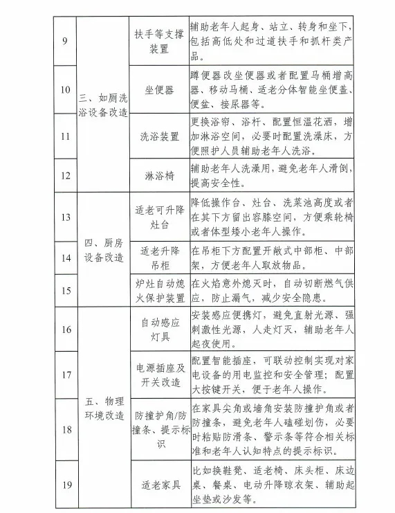
(一)补贴品类以装修材料、卫生洁具、家具照明、智能家居、居家适老化改造产品等五大类为主,各地结合本地产业特色、居民消费习惯和具体实施条件,自主确定各大类下具体品类。其中,居家适老化改造补贴品类参照《居家适老化改造补贴产品建议清单》(详见附件),各地可根据当地老年群体实际需求,因地制宜丰富本地区居家适老化改造补贴产品清单。鼓励有条件的地方在确保风险可控前提下,探索以装修合同为依据实施补贴。
(二)补贴标准应不高于实际销售价格(剔除所有折扣和优惠后的价格)的15%;对购买1级及以上能效或水效标准产品的,应不高于20%;居家适老化改造产品补贴标准可适度提高,应不高于30%。各地应根据补贴方式自主确定每人每类产品享受补贴件数、单个商品或每套房(每户)最高补贴金额、每人(每户)累计最高补贴金额等限定条件。
(三)补贴方式要按照属地实施原则,加强工作统筹,以省级行政区划为单位开展家装厨卫“焕新”,公平公开确定补贴政策参与主体,合规择优确定补贴资格发放平台。
四、优化补贴流程
各地要一视同仁支持线上、线下经营主体,以及不同所有制、不同注册地、不同规模经营主体参与家装厨卫“焕新”。要坚持以人民为中心,突出惠民便民,简化消费者申领流程,从源头上减少信息多头重复填报。不得限制消费者付款方式和支付凭证类型,不得以参加活动为由要求经营主体采购新的支付设备。加强跨部门数据联通共享,探索实施无纸化补贴申请与闭环管理,通过大数据核验等手段减少非必要审批层级和环节。各地牵头部门负责组织省级服务平台与全国家装厨卫“焕新”数据监测平台实现对接。
五、加强资金监管
各省级人民政府是项目和资金管理第一责任主体,要守牢资金使用红线底线,规范市场秩序,强化全流程监管。要结合实际细化风险防范措施,通过多方数据比对等数字化手段,严防虚假交易、重复申领、骗补套补等行为,及时通报发现问题和处理结果。依法依规严肃处理骗取套取国家补贴资金等违法行为,涉嫌犯罪的移送司法机关依法严厉查处。
各地要强化参与补贴商品管理。组织参与补贴活动的经营主体实施产品销售价格公开承诺。对发现存在不履行价格承诺、“先涨价后补贴”等价格违法行为,以及套取补贴资金的经营主体,要第一时间取消其参与活动资格,并追缴国家补贴资金。鼓励各地将国标13位商品条码或企业商品编码作为补贴商品入库条件。以装修合同为依据实施补贴的地区,要制定风险防范应对预案,强化核验核查,确保装修合同、项目内容等的真实性,切实保障资金安全。
六、营造良好氛围
各地要因地制宜开展工作培训和政策宣讲,定期通过新闻发布会、促消费活动、媒体报道、专家解读等形式发布政策及执行进展情况,回应社会关切,推动惠民政策家喻户晓。通过“2025全国家居焕新消费季”及地方重点特色促消费活动,推出多种形式的供需对接、新品首发、联动促销等,扩大政策覆盖面和影响力。
各地要向商务部、国家发展改革委、财政部及时报送家装厨卫“焕新”资金安排、工作进展和经验做法,有关部门将定期通报工作进展,总结推广典型模式和先进经验。
附件:居家适老化改造补贴产品建议清单.pdf
商务部办公厅
国家发展改革委办公厅
民政部办公厅
财政部办公厅
住房城乡建设部办公厅
市场监管总局办公厅
2025年1月26日
附件:





